企业环境信用评价,是指环保部门根据企业环境行为信息,按照规定的指标、方法和程序,对企业环境行为进行信用评价,确定信用等级,并向社会公开,供公众监督和有关部门、机构及组织应用的环境管理手段。21世纪以来,我国从中央到地方不断发展和完善企业环境信用评价制度,目前已经实现了从政策推动到法律规则的转变。纵观企业环境信用评价制度发展的历程,大致分为萌芽阶段、制度建立阶段和发展阶段。
01
萌芽阶段
2003年以来,原国家环保局与世界银行合作,在部分省、市开展企业环境行为评价试点工作。2005年原国家环保局颁布《关于加快推进企业环境行为评价工作的意见》,首次以中央规范性文件的形式规定了企业环境行为评价的目标、原则和评价方法,向全国推广试点工作经验。后续广东、浙江、河北、重庆、江苏等省市相继出台省级规范性文件,其中河北等省市沿用“环境行为评价”这一概念,广东等省市提出“环境信用评价”这一概念。生态环境部等部委联合发布一系列绿色信贷政策,加强信贷和环境信息的配合工作,初步建立了以企业环境行为信息为评判基础的激励和惩罚机制,对环境信用评价制度的建立起到一定的促进作用。2011年,国务院发布《国务院关于加强环境保护重点工作的意见》,首次从国家层面提出“建立企业环境行为信用评价制度”。该阶段为环境信用评价制度的萌芽阶段。
02
制度建立阶段
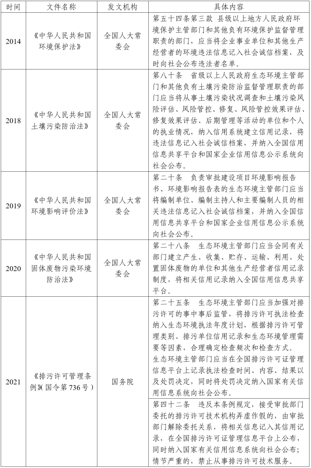
2013年,通过对地方企业环境信用评价工作经验的总结,环境保护部等四部委联合发布了极具代表性的《企业环境信用评价办法(试行)》,对全国企业环境信用评价具有重要指导意义 。2014年通过的新《中华人民共和国环境保护法》第一次将“环境信用评价”列入法律之中,成为环境信用评价法律制度建设的里程碑。自此,环境信用评价不仅有了国家层面的部门规章,新的环境保护法也做出相应的规定,我国企业环境评价制度初步建立。
03
发展阶段
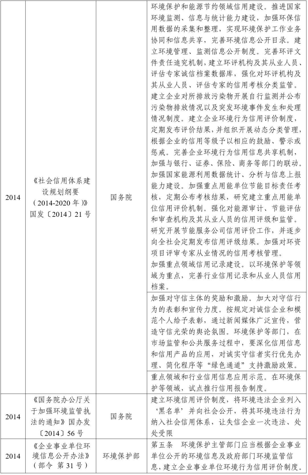
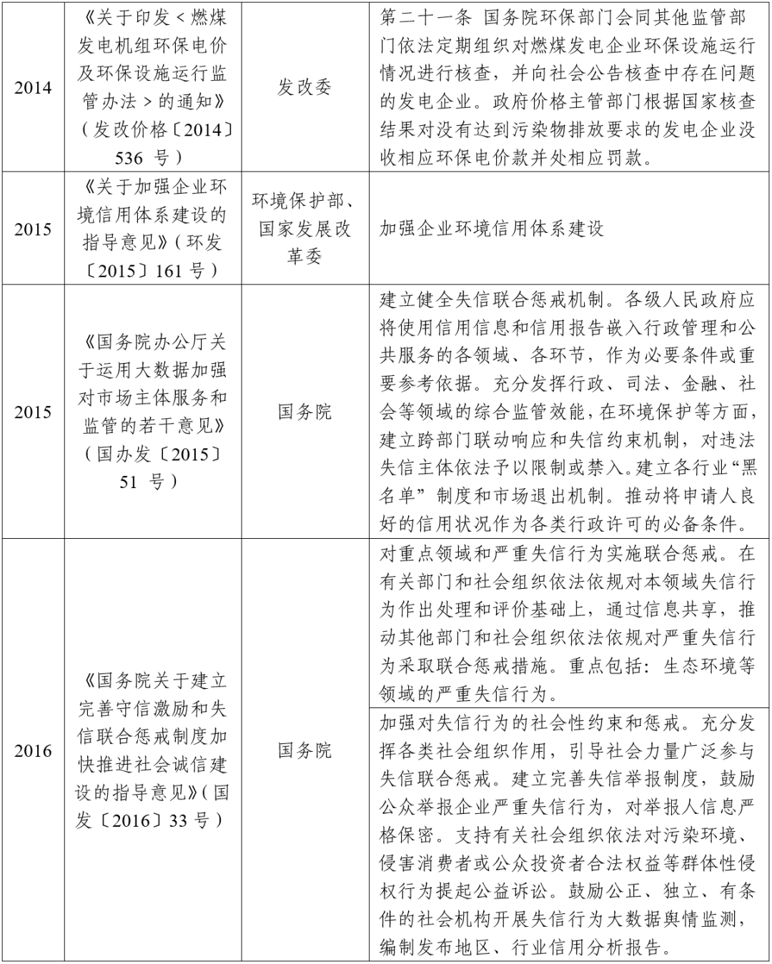
2015年,国务院发布《社会信用体系建设规划纲要(2014-2020年)》,2016年,环境保护部、国家发展改革委联合发布《关于加强企业环境信用体系建设的指导意见》,进一步加强环境信用评价制度的地位。新修订的《中华人民共和国土壤污染防治法》、《中华人民共和国环境影响评价法》等法律,也增设了环境信用评价相关条款。在中央企业环境信用评价办法指导下,31省市相继对本省企业环境信用评价工作做出探索,其中20余省市出台了本省市企业环境信用评价制度的规范性文件。2016年,环保部、发改委、财政部等31个部门联合发布《关于对环境保护领域失信生产经营单位及其有关人员开展联合惩戒的合作备忘录》,提出联合惩戒在环境保护领域存在严重失信行为的生产经营单位及有关人员,进一步完善了以企业环境信用评价为评判基础的奖惩机制。至此,我国企业环境评价制度建设取得积极进展。
以下为涉及环境信用的法律法规和政策的部分内容:
01
法律法规

02
各部门规章制度




03
地方规章

